记忆B细胞(MemB)是除长寿浆细胞外体液免疫记忆的主要组成成分,是感染或疫苗接种后机体形成长期免疫保护的细胞基础。免疫记忆是适应性免疫系统的一个重要特征,抗原受体经过体细胞V(D)J基因重排,对抗原进行特异性识别,因此适应性免疫记忆的载体是携有特定BCR或TCR基因的细胞。另外人们发现天然免疫细胞也可以呈现出某种记忆,即在再次感染时表现为效应明显增强。这种天然免疫记忆有时也被称为"训练后免疫"(trained immunity)。随着近年对表观遗传在细胞命运决定及代际稳定遗传中作用的研究,人们逐渐开始探索表观遗传在天然免疫记忆形成中的贡献,表观遗传信息的记忆如何实现正在成为重要的研究方向。
2024年3月29日,中国科学院生物物理研究所侯百东研究组和朱冰研究组在《Science Advances》杂志合作发表题为"Anti-viral memory B cells exhibit enhanced innate immune response facilitated by epigenetic memory"的研究论文,在研究抗病毒MemB中的表观遗传信息时,发现抗病毒MemB同时具有适应性免疫记忆和天然免疫记忆的特征。
为了研究抗病毒MemB的形成机制,侯百东研究组前期使用噬菌体Qβ衍生的病毒样颗粒(Qβ-VLP)作为小鼠的模式抗原。它可诱导长寿命的生发中心(germinal center,GC)反应,且Qβ-VLP诱导的MemB可在小鼠中稳定一年以上,并以较高亲和力与抗原结合,与人体中鉴定的MemB高度相似。
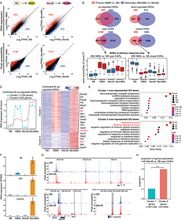
为了研究这群细胞在形成过程中的表观遗传信息改变及其对MemB细胞功能的贡献,侯百东研究组与朱冰研究组合作,通过RNA-seq、ATAC-seq等方法,分析体内抗原再免疫来评估记忆B细胞的功能。研究发现在二次反应中MemB受到转录增强的基因比例升高,且与静息MemB中染色质可及性的增加有关,表明表观遗传学变化可能启动这些基因的表达。且Qβ-VLP诱导的二次反应MemB相较于普通蛋白抗原特异性富集了更多病毒反应相关基因,其中大多数基因与先天免疫信号传导相关,这种增强的先天免疫反应可能保护病毒特异性记忆B细胞不被破坏。
由于天然免疫是进化中更为古老的免疫方式,因此适应性免疫系统在获得了V(D)J基因重排的能力后,仍部分保留了天然免疫细胞的免疫记忆方式,体现了生物进化中对环境的适应。这项研究对抗病毒MemB中的表观遗传记忆形成过程进行了初步揭示,为探索长效免疫记忆形成机制提供了线索。

图 表观遗传的改变使得Qβ+ MemB再遇到抗原时,倾向于增强抗病毒基因的转录。
中国科学院生物物理研究所的朱西平博士、洪胜副研究员、卜佳晨助理研究员为论文的共同第一作者,侯百东研究员、朱冰研究员、华兆琳副研究员为共同通讯作者。该研究得到了国家重点研发计划、国家自然科学基金等项目的资助。
文章链接:https://www.science.org/doi/10.1126/sciadv.adk0858
(供稿:侯百东研究组)
附件下载: